科研进展

华南植物园全基因组测序揭示喀斯特植物适应性进化机制

发布日期:2020.04.15 作者:scbg

 

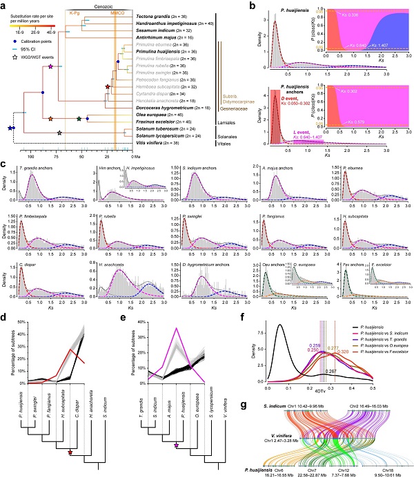
  中国南方喀斯特起源古老、分布广泛。该地区气候温和、水分充足,广泛分布的峰林、峰丛、溶洞、天坑等复杂的地貌形态形成独特的岛屿化生境,被认为是生态与进化研究的天然实验室。经过漫长的演化,华南喀斯特地区孕育了高度的物种多样性和特有性。喀斯特植物是我国植物多样性和特有性的重要组成部分,但迄今为止对喀斯特植物的多样性起源和适应性进化的理解还非常缺乏。全基因组复制(WGD)被认为是物种分化和适应性进化的重要驱动,但被子植物中特定的基因组复制事件在物种多样性形成及适应性进化过程所起的作用并不清楚。 

  中科院华南植物园康明研究组科研人员冯超等科研人员完成了首个喀斯特植物怀集报春苣苔的全基因组测序。在此基础上发现该物种在经历了双子叶植物共有的γ基因组复制事件后,又经历了至少两次近期的全基因组复制事件,其中最近一次基因组复制事件为长蒴苣苔亚族植物所共有,发生在大约20.6-24.2百万年前(中新世早期)。推测认为最近一次基因组复制事件可能促进了长蒴苣苔亚族早期的物种快速分化,并导致了大量基因的滞留。进一步富集分析发现全基因组复制导致怀集报春苣苔基因组一些与喀斯特特殊生境相关的基因家族的显著扩张,如WRKY转录因子显著扩张可能有助于怀集报春苣苔适应喀斯特洞穴高盐缺水的特殊生境。 

  该研究得到中国科学院B类先导科技专项及广东联合基金重点项目等资助。相关研究结果已在线发表在国际植物学重要期刊New Phytologist (IF2018: 7.299)上。论文链接:https://nph.onlinelibrary.wiley.com/doi/abs/10.1111/nph.16588 

 

 

图1. 怀集报春苣苔经历了2次近期的全基因组复制事件

 


附件下载: