甘草,被誉为“国老”,是中医药宝库中的一颗璀璨明珠。早在《神农本草经》中,它就被列为上品,在中医药临床应用中占据着举足轻重的地位。中医常说它能“调和诸药”,在众多经典方剂中,甘草就像一位经验老道的“和事佬”,既能缓和药物峻猛之性,让药效发挥得更加平稳持久,又能协调不同药材间的作用,使整个药方达到“君臣佐使”的完美平衡。
除了在中医药领域大放异彩,甘草在现代医药、食品等行业也有着广泛应用。其根和根茎蕴含的甘草酸、类黄酮等多种生物活性物质,使其具有抗炎、抗病毒、抗氧化等丰富的药理功效,是众多药品、保健品的重要原料。在食品行业,甘草独特的甜味使其成为天然的甜味剂和风味改良剂,被添加到饮料、糖果中。在甘草属众多物种里,乌拉尔甘草、胀果甘草和光果甘草是药用甘草的主要来源。然而,以往对它们的研究多停留在形态、遗传和化学差异的表面,全基因组层面的遗传差异尚不明确。
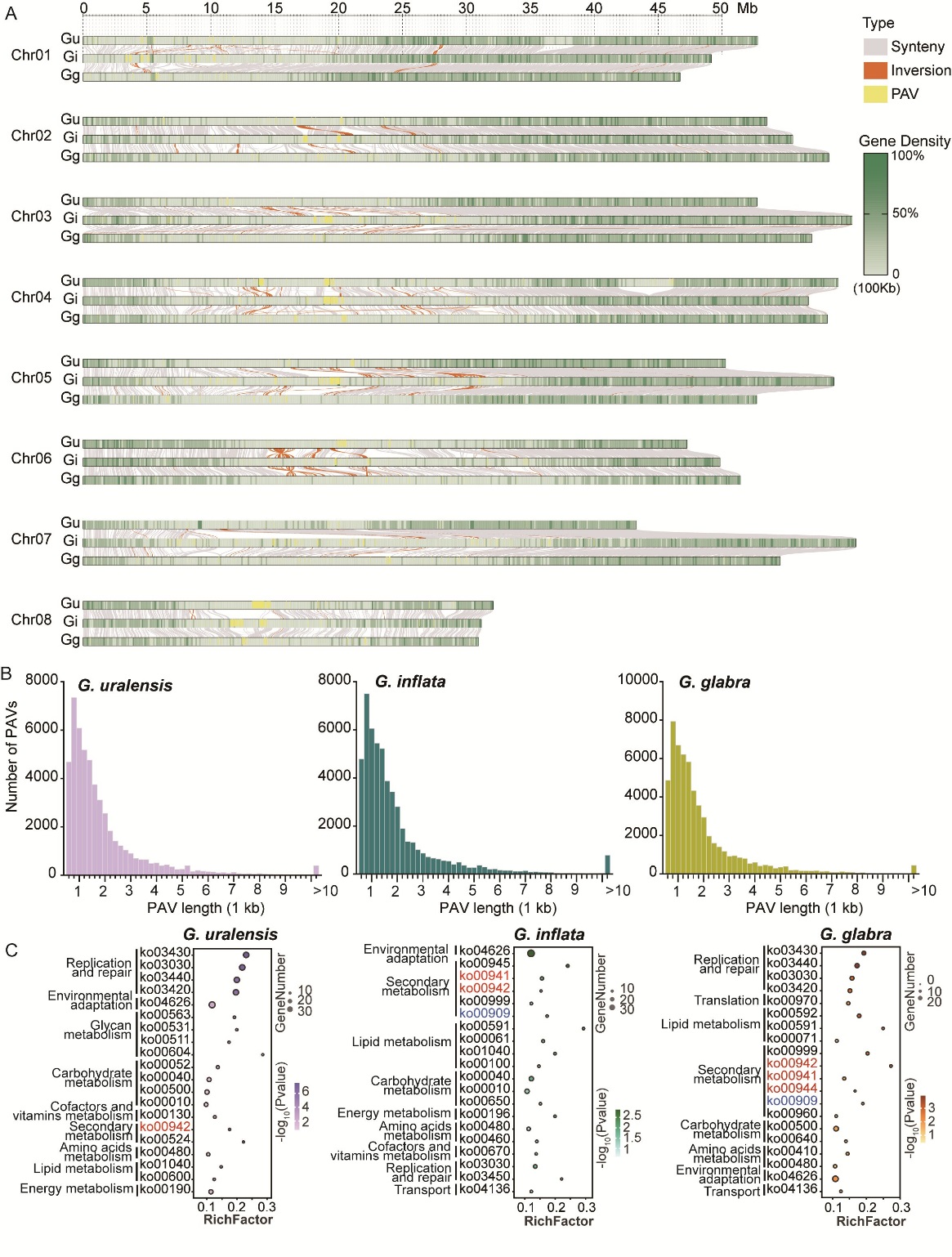
中国科学院华南植物园王瑛团队联合海南大学夏志强团队构建了三种药用甘草乌拉尔甘草、胀果甘草和光果甘草高质量的参考基因组,基因组大小分别为425Mb、447Mb和423Mb。通过全基因组比对分析,发现三者存在共线性关系和结构变异,其中存在/缺失变异(PAV)基因主要富集在次生代谢途径,为解析三种甘草中的共有和差异活性成分的合成和调控提供了基因资源。
基于获得的结构变异,联合不同组织和发育时期的转录组分析,构建了甘草酸的调控网络,并验证了GibHLH9、GibHLH53和GibHLH174为促进甘草酸合成的关键转录因子。同时,分析了甘草查尔酮A(LCA)和光果甘草定生物合成途径中的基因,并验证了GiOMT17在LCA生物合成中的催化功能。物种特有基因的形成和基因表达差异,解释了特征类黄酮在三种药用甘草中的差异积累。
相关研究成果以“Comparative genomics of three medicinal Glycyrrhiza species unveiled novel candidates for the production of important bioactive compounds”为题近期发表在国际学术期刊The Plant journal上。中国科学院华南植物园的助理研究员李玉萍、海南大学博士研究生夏成材、中国科学院华南植物园研究员罗鸣为该文共同第一作者,海南大学的夏志强教授、中国科学院华南植物园李勇青和王瑛研究员为共同通讯作者。该研究得到广东省自然科学基金面上项目等项目的资助。论文链接:https://onlinelibrary.wiley.com/doi/10.1111/tpj.70223

图1. 三种药用甘草的基因组共线性和结构变异图谱
图2. 三种甘草中甘草查尔酮A(LCA)和光甘草定合成的关键基因分析
