近日,中国科学院华南植物园刘勋成团队在植物科学领域著名期刊《Plant Communications》上发表了题为“Phytochrome B stabilizes the KNOX transcription factor BP/KNAT1 to promote light-initiated seed germination in Arabidopsis thaliana”的研究论文。该研究阐明,拟南芥KNOX家族转录因子BP/KNAT1在光诱导种子萌发过程中起正调控作用。红光/远红光受体——光敏色素phyB能够直接与BP蛋白互作,通过降低其泛素化修饰水平,促进其在吸胀种子中的蛋白积累。进一步研究发现,BP直接抑制ABA生物合成关键基因NCED6与NCED9的表达,从而降低内源ABA含量,促进种子萌发。该研究不仅揭示了光诱导种子萌发通路中的一个关键正调控因子,也深化了对phyB介导的光促萌发机制的理解,为未来培育具有理想萌发特性的作物品种提供了重要的理论依据。
1、研究背景
萌发是种子植物生命周期的起点,其精准调控对选择适宜的萌发条件至关重要。在多种环境因子中,光作为关键调控因素之一,被一系列光受体感知,包括光敏色素(phytochromes)、隐花色素(cryptochromes)、向光素(phototropins)和UVR8。其中,光敏色素作为红光/远红光受体,在光诱导的种子萌发中起核心作用,尤以phyB最为重要。红光激活phyB以启动萌发,而远红光则通过使其失活从而抑制萌发。在植物激素方面,脱落酸(ABA)和赤霉素(GA)分别作为负向和正向调节因子参与萌发调控。phyB介导的光信号通路依赖于与ABA和GA信号的协同互作。然而,长期以来,“光–phyB–ABA”途径中的核心调控因子及其分子机制仍不明确。
2、主要研究内容
(1)BP是phyB介导的光促进种子萌发途径中的正调控因子
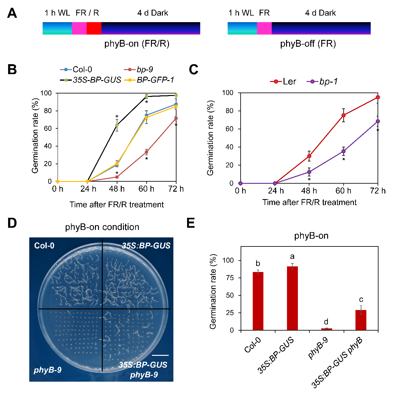
研究团队鉴定出拟南芥KNOX家族转录因子BP/KNAT1是光诱导种子萌发通路中的一个新组分。在phyB激活条件下,BP突变体的种子萌发率显著低于野生型,而BP过表达株系则表现出显著提高的萌发率。遗传分析表明,在phyB突变体中过表达BP可部分回复其萌发缺陷表型。这些结果证实BP在遗传上作用于phyB的下游,正向调控光依赖的种子萌发过程(图1)。

图1. BP是phyB介导的促进种子萌发过程中的正调控因子
(2)phyB与BP直接互作并通过降低BP的泛素化水平促进其蛋白积累
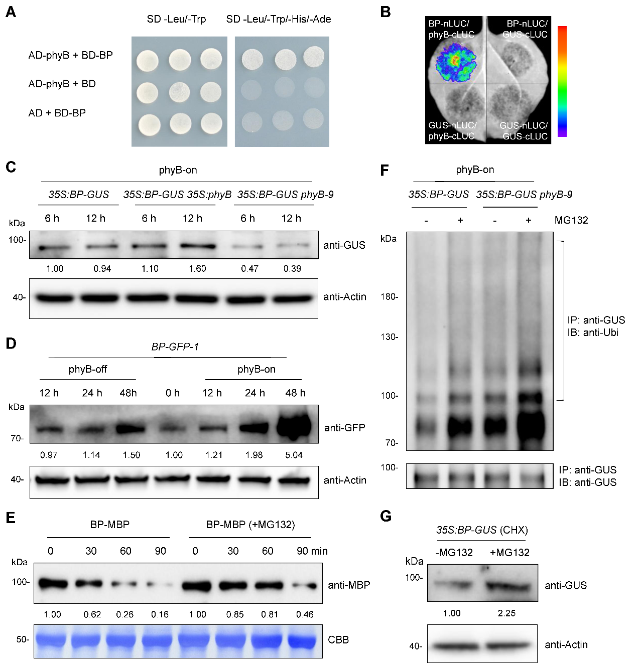
基于phyB与BP之间的遗传互作关系,研究团队进一步探究了二者在蛋白水平上的相互作用。酵母双杂交、荧光素酶互补及免疫共沉淀等实验结果表明,BP在体内和体外均能与phyB发生直接互作。为研究phyB对吸胀种子中BP蛋白稳定性的影响,研究人员分别构建了在phyB突变体和过表达株系背景下的BP转基因材料。免疫印迹分析显示,phyB过表达可促进BP蛋白的积累,而phyB缺失则导致BP蛋白水平降低。进一步的体外降解实验及MG132处理实验证明,phyB通过减少BP的泛素化修饰,从而抑制26S蛋白酶体介导的降解途径,增强BP蛋白的稳定性(图2)。

图2. PhyB与BP互作降低其泛素化水平从而促进其在吸胀种子中的积累
(3)BP直接结合NCED6/9并通过提高H3K27me3修饰水平抑制其表达
转录组分析显示,在phyB激活条件下,BP与phyB共同抑制萌动种子中ABA的生物合成及其信号转导途径。进一步的转录调控分析表明,BP能够在体内和体外直接结合NCED6/9基因,并通过提高其组蛋白H3K27me3修饰水平以抑制表达;而在phyB缺失背景下,BP对NCED6/9的结合能力及转录抑制效应均显著减弱。ABA含量测定结果发现,在phyB激活时,BP突变体中的ABA含量明显高于野生型,而在phyB失活条件下则无显著差异。遗传分析表明,NCED6/9在遗传上位于BP的下游,参与光调控的种子萌发过程。以上结果说明,在phyB激活的萌发途径中,BP通过增强NCED6/9基因位点的H3K27me3修饰水平抑制其转录,从而减少ABA的生物合成(图3)。

图3. BP通过抑制NCED6和NCED9表达降低ABA生物合成
综上,研究团队揭示了光诱导种子萌发过程中“phyB–BP–NCED6/9”级联模块的核心分子调控机制:在黑暗或远红光(phyB 失活)条件下,吸胀种子中的BP蛋白高度泛素化并被26S蛋白酶体降解,同时NCED6/9大量表达,导致ABA水平升高,从而抑制种子萌发;而在强光或红光(phyB 激活)条件下,phyB 与 BP 结合并通过去除其泛素化修饰以稳定该蛋白;积累的BP蛋白进而抑制NCED6/9的表达,降低ABA含量,最终促进种子萌发(图4)。

图4. 光诱导种子萌发中phyB-BP-NCED6/9级联调控作用模式
3、研究团队
中国科学院华南植物园辜大川副研究员、博士研究生王雅寒与华南农业大学赵明磊副教授为本论文的共同第一作者,中国科学院华南植物园刘勋成研究员为通讯作者。广东省农业科学院吴淑华助理研究员、华南植物园郑枫助理研究员、博士研究生陈航聪和纪茹君,硕士研究生金霞、邓玲与许婧妍也参与了本项研究工作。本研究得到国家自然科学基金、“天山英才”科技创新团队项目与中国科学院青年创新促进会优秀会员项目(201860)资助。
论文链接:https://www.cell.com/plant-communications/fulltext/S2590-3462(25)00279-2