桫椤科树蕨是蕨类植物中典型的古老孑遗类群,因起源古老和独特的树形而备受关注。其宏观形态自侏罗纪以来高度保守,被誉为恐龙时代“活化石”。尽管形态演化缓慢,该类群却表现出丰富的物种多样性及较强的环境适应能力,成功应对亿万年数次环境剧变,引发了进化生物学中长期未解的谜题:为何这些类群能在保持稳定外形的同时,具备如此强大的生存韧性?
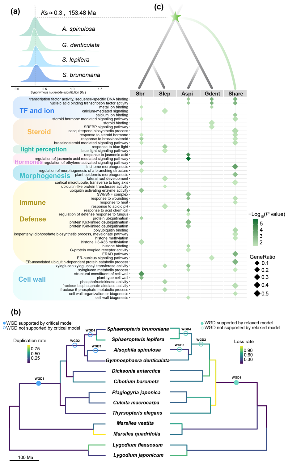
中国科学院华南植物园植物进化与保护研究团队构建了不同生态型 (典型乔木状树形及无显著树干的非树形)桫椤科植物高质量基因组图谱,整合比较基因组学与转录组学, 深度解析了其基因组演化机制。结果发现,在整体分子进化速率相对缓慢的背景下,整个树蕨谱系仅在约1.54亿年前共享一次全基因组复制(WGD)事件。该事件赋予了树蕨双重适应优势,不仅赋予了祖先树蕨对侏罗纪晚期环境剧变的适应能力,也为后期物种多样化提供了遗传基础。典型树形物种优先保留与细胞壁合成和木质化相关的基因以强化支撑结构,而非树形物种则更多保留代谢与防御相关基因以增强生存韧性。研究还发现,转座子元件的持续爆发驱动了基因组结构动态变化,包括显著的基因组大小变异和染色体重排,成为局部快速演化的核心驱动力。此外,乔木状的表型创新并非简单依赖于WGD滞留基因剂量,而更依赖于复杂的转录调控,该机制可能通过协同木质素合成与光感知过程,进一步促进树蕨在被子植物主导的林下环境中的适应。该研究将传统认知的活化石植物“演化停滞”重新定义为一种基因组的动态平衡。宏观进化迟缓背景下的基因组可塑性与局部创新,正是树蕨成功跨越亿万年地质变迁的演化密钥。该成果不仅为桫椤科珍稀“活化石”蕨类植物的保护研究提供了重要的基因组资源,同时为理解古老孑遗植物的长期存续与演化提供了全新理论框架。
相关研究成果以 “Resolving the stasis-dynamism paradox: Genome evolution in tree ferns” 为题发表在进化生物学权威期刊Molecular Biology and Evolution(《分子生物与进化》)。中国科学院华南植物园在读博士研究生魏作影为论文第一作者,根特大学Yves Van de Peer教授、中国科学院华南植物园康明研究员及王静研究员为通讯作者。中国科学院华南植物园冯超副研究员等国内外科研人员参与了该研究。该研究工作得到了广东省重点领域研发计划、国家自然科学基金、广东基础与应用基础研究旗舰项目等的资助。文章链接:https://doi.org/10.1093/molbev/msaf247

图1. 桫椤科植物的WGD事件及后续基因保留

图2. 桫椤科植物基因组多样性