防控冷害是水果保鲜产业的技术难题,而果实冷害发生调控机制是采后生物学长期关注的前沿科学问题。香蕉是重要的果粮兼用作物,对许多热带和亚热带国家的粮食安全至关重要。作为典型的热带亚热带作物,香蕉对低温极为敏感,极易发生冷害,造成巨大的经济损失。一类在缺铜条件下上调表达的microRNA(被称为Cu-miRNA)大多靶向编码含铜蛋白的基因(如多酚氧化酶PPO、漆酶LAC、过氧化物酶POD等)。研究组前期研究发现,miR528-MaPPO模块在三倍体基因型AAA品种香蕉的冷害发生过程中起重要调控作用。然而,对于不同基因型背景的香蕉果实耐冷性差异的形成与Cu-miRNA调控之间是否存在联系,以及具体调控机制尚不明确。
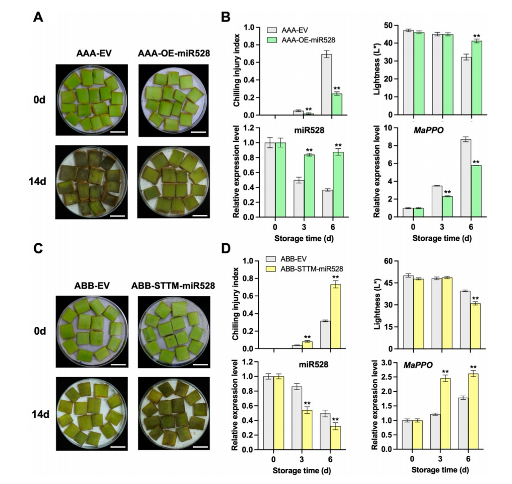
中国科学院华南植物园果蔬保鲜研究团队探讨了Cu-miRNA调控AAA型(Cavendish)和ABB型(Pisang Awak)香蕉果实耐冷性差异的分子机制,证实了果实抗氧化能力与Cu-miRNA积累量之间存在显著相关性,表明Cu-miRNA通过靶向含铜蛋白间接参与了氧化还原稳态调节。进一步研究揭示,上游转录因子MaSPL4/5的表达水平及其对Cu-MIRNA基因的转录调控强度差异,可能是导致Cu-miRNA在两种香蕉果实差异积累的关键因素,即耐冷性更强的ABB型香蕉果实中积累更高丰度的Cu-miRNA,与其MaSPL4/5表达水平更高及MaSPL4/5对B基因组上Cu-MIRNA启动子的激活作用更强有关。随后,通过果皮瞬时转化实验进一步验证了Cu-miRNA代表分子miR528的功能,即在不耐冷AAA型香蕉果皮中瞬时过表达miR528(OE-miR528)能够缓解冷害,而在耐冷ABB型香蕉果皮中瞬时沉默miR528(STTM-miR528)则会加重冷害。基于此,作者提出了Cu-miRNA介导AAA与ABB品种香蕉果实耐冷性差异的假说机制。即在冷胁迫下,相较于AAA型果实,ABB型果实中MaSPLs显著上调表达,且MaSPLs对B基因组上Cu-MIRNA启动子的转录激活作用更强,从而诱导更高丰度的Cu-miRNA积累,相应下调其靶基因表达,参与调控氧化还原稳态,通过提升果实抗氧化能力,最终增强果实耐冷性(Fig. 1)。该研究拓展了对香蕉耐冷性分子机制的认识,同时为培育适应低温环境的新品种提供了潜在的靶标分子。
图. Cu-miRNA介导AAA与ABB品种香蕉果实耐冷性差异
相关研究成果以题为“Cu-miRNA-mediated redox homeostasis explains the differences in cold tolerance between AAA and ABB banana varieties”的论文近日在线发表在国际学术期刊Journal of Advanced Research(《前沿研究杂志》)上。中国科学院华南植物园已毕业硕士生彭宽和在站博士后孔祥锦为本论文第一作者,孔祥锦和朱虹副研究员为共同通讯作者。英国东安格利亚大学Tamas Dalmay教授参与了合作研究。本研究得到了国家自然科学基金、广东省自然科学基金和中国科学院国际访问学者等项目的资助。论文链接:https://doi.org/10.1016/j.jare.2025.06.084

