番荔枝科(Annonaceae)是一个物种丰富的泛热带被子植物科,约2500种乔木、灌木和藤本,是低地热带雨林生态系统的重要组成成分。尽管对该科类群在经典分类学及分子系统学等诸多方面均开展了大量研究,但到目前为止该科还存在不少分类学问题亟待澄清。
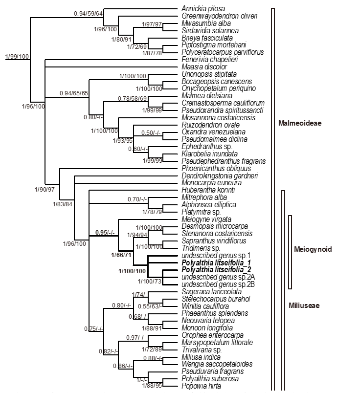
暗罗属(Polyalthia Blume)是番荔枝科(Annonaceae)野独活族(tribe Miliuseae)第一大属,主要分布于热带亚洲地区。李秉滔教授曾于1976年基于一份采于云南景洪沟谷林的标本(1957年采集)发表了该属一新种,并根据吴征镒先生的提议将其命名为木姜叶暗罗Polyalthia litseifolia C.Y.Wu ex P.T.Li。该种为落叶大乔木,可高达四十米;每年十二月开始落叶,次年三四月新叶与花同时生长。该种自发表之后,一直以来被认为是中国暗罗属的一个特有种。然而由于其标本极少,加上花期短使得其具花标本较难采集等因素,其系统位置归属还存在疑问,如该种曾被认为可能与独子木属(Monoon Miquel)的M. thorelii (Pirre) B.Xue & R.M.K.Saunders近缘。
近年来随着野外考察工作的不断深入,科研人员在云南勐腊、临沧、景洪、江城等多个地区采集到木姜叶暗罗较多标本,丰富了该种的地理分布信息。基于所得材料,科研人员对该种进行了更为细致的形态学研究并获得分子数据进行系统发育重建 。结果表明该种与暗罗属及独子木属均非近缘,而与野独活族(主要为亚洲分布)中唯一的一支中美洲分支呈姐妹群关系(图1)。基于多方面的综合证据,木姜叶暗罗在野独活族独立的系统学位置得到了很好的支持,分子结果及形态学比较支持将其接受为该族一新属,并将其正式命名为征镒木属 (Wuodendron B.Xue, Y.H.Tan & T.Chaowasku),以此纪念对植物学研究做出过重大贡献的吴征镒先生。该新属主要特征为:落叶乔木,叶柄基部膨大包裹叶柄下芽;花单生,从老叶脱落的叶痕中长出;花瓣两轮,内外轮近等长;胚珠3–5(–8) ;胚乳片状等(图2)。
分歧时间估算结果表明征镒木属与其姐妹群分支的分歧发生在中新世14–12 Ma, 为北方森林之后的扩散与隔离导致植物类群在热带大洲间的间断分布格局形成提供了一个新的实例。此外,基于广泛的标本查阅及野外考察工作发现该新属分布不局限于中国,而是广布于印度-缅甸生物多样性热点地区(Indo-Burma hotspot) (图3)。然而尽管其分布范围广,各地区均观测到其种群个体数量急剧减少,尤其上世纪八九十年代被大量砍伐,其生存繁衍也因热带雨林生境的破坏受到严重威胁 。根据IUCN濒危物种红皮书标准,将其评估为濒危 (Endangered, En) 。
相关研究由中科院华南植物园薛彬娥博士与西双版纳热带植物园谭运洪副研究员、新加坡植物园Daniel Thomas博士、泰国清迈大学Tanawat Chaowsaku博士、厦门大学候学良教授以及香港大学Richard Saunders教授共同完成。该研究得到了国家自然科学基金项目、中国科学院东南亚生物多样性研究中心项目、泰国科研项目和清迈大学启动项目的资助。研究论文已于近期发表在国际权威分类学杂志Taxon上。文章链接:https://doi.org/10.12705/672.2

图1. 基于七个叶绿体片段和贝叶斯方法构建的系统发育关系,示木姜叶暗罗(Polyalthia litseifolia)的系统位置

图2. 征镒木属的形态特征

图3. 征镒木属的分布