中国科学院华南植物园2025年特别研究助理暨博士后
招聘启事
中国科学院华南植物园(以下简称华南植物园)是我国历史最悠久的植物学研究机构之一,其前身为创立于1929年的国立中山大学农林植物研究所,1954年改隶中国科学院,同时易名为中国科学院华南植物研究所,2003年10月更名为中国科学院华南植物园。2022年5月30日,经国务院批复同意依托华南植物园设立华南国家植物园。
十四五期间,华南植物园将立足华南,致力于全球热带亚热带地区的植物保育、科学研究和知识传播,在植物学、生态学、农业科学、植物资源保护与利用关键技术等方面建成国际高水平研究机构,引领和带动国家植物园体系建设与世界植物园发展。
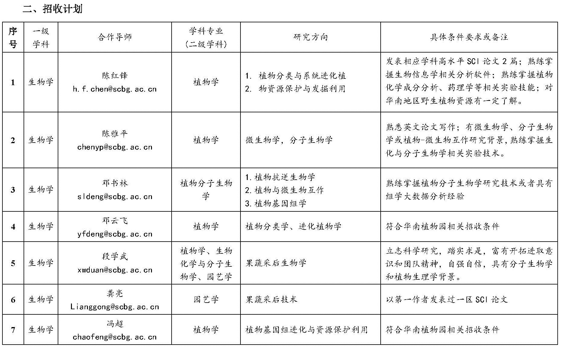
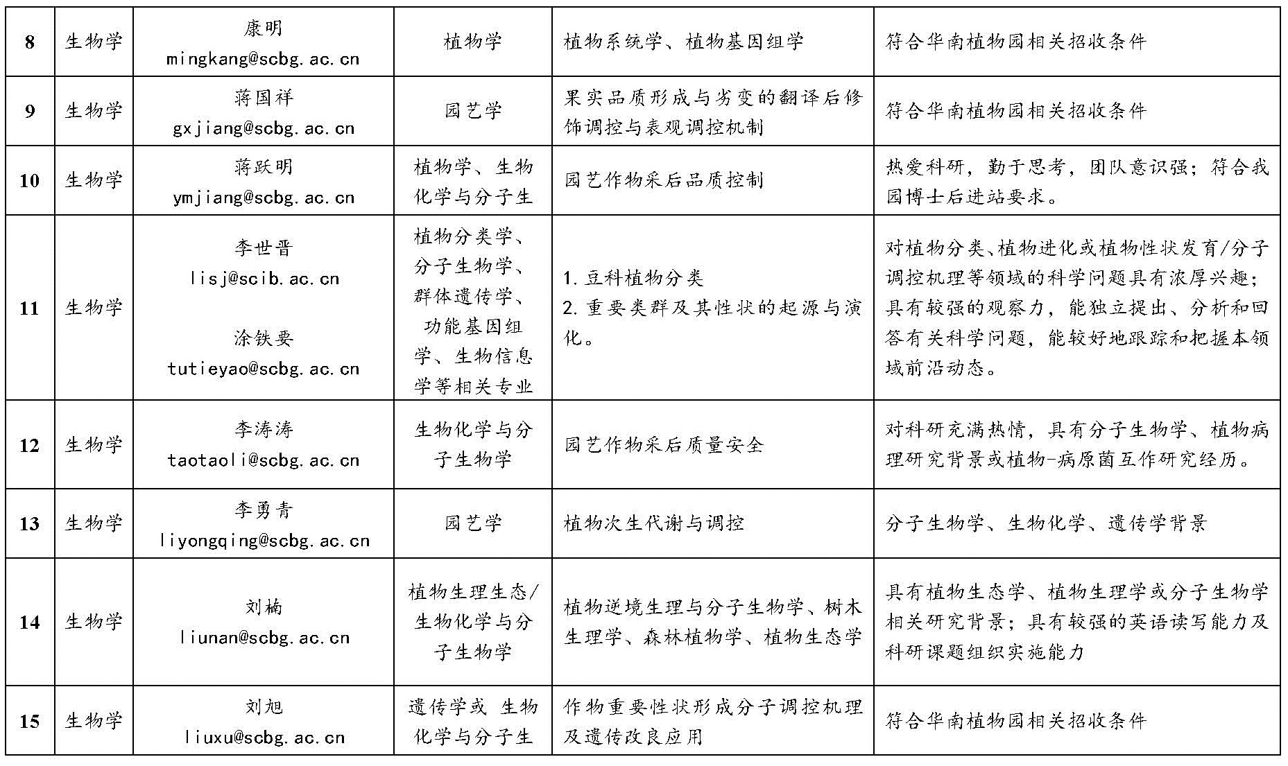
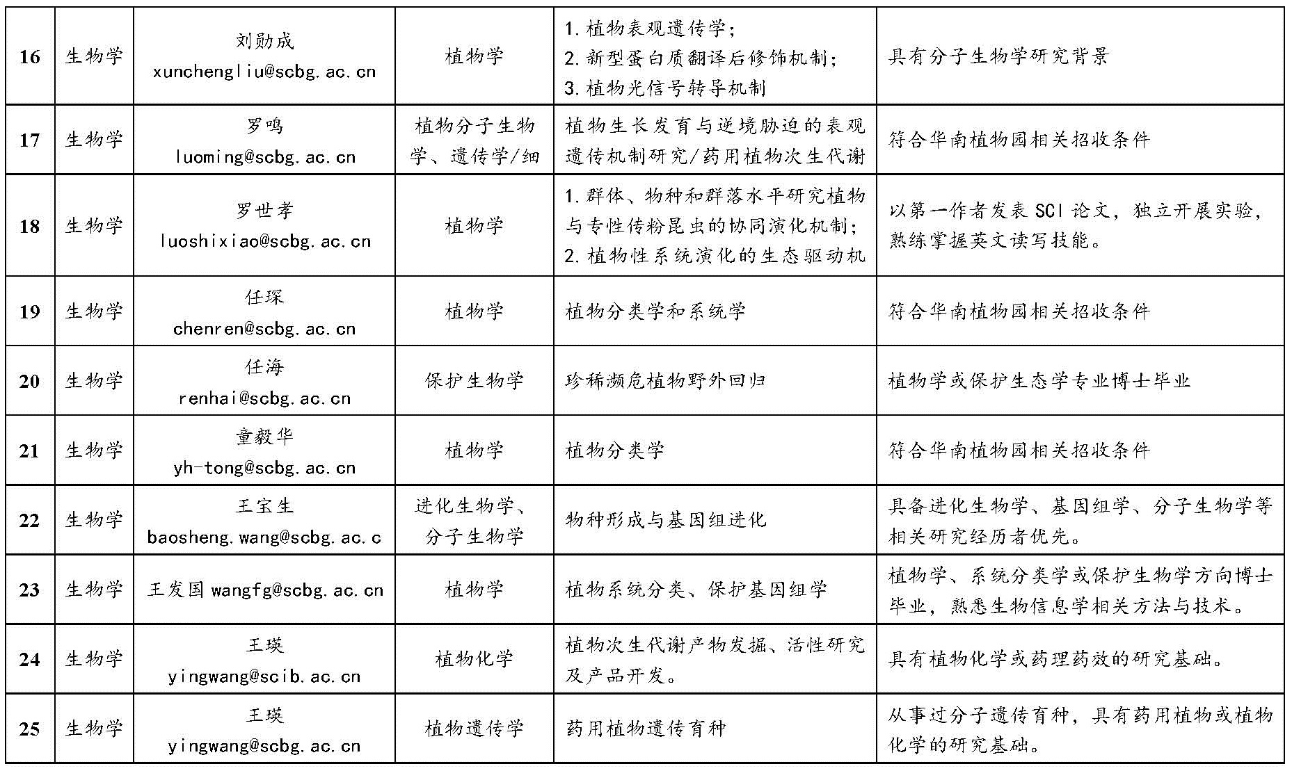
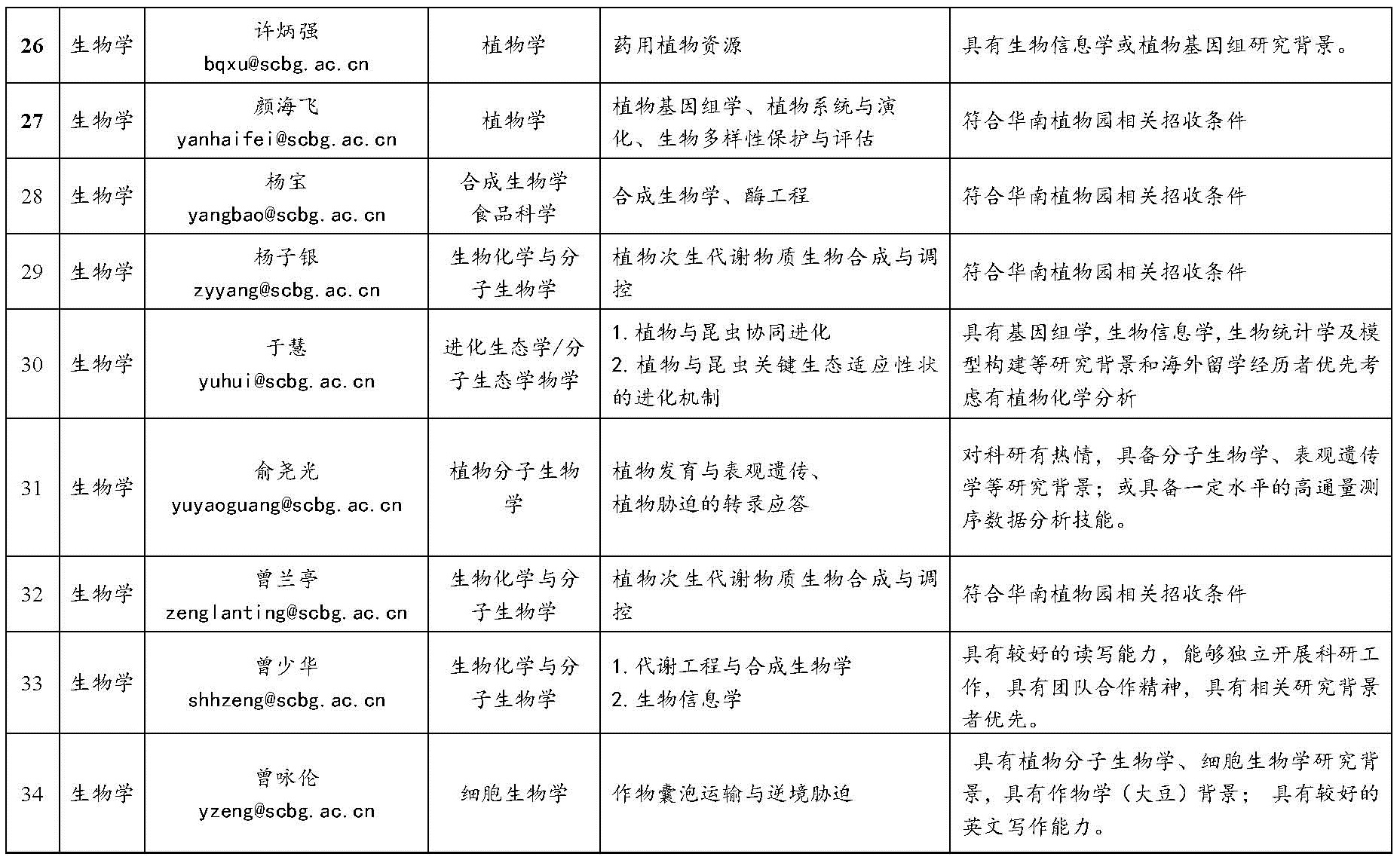
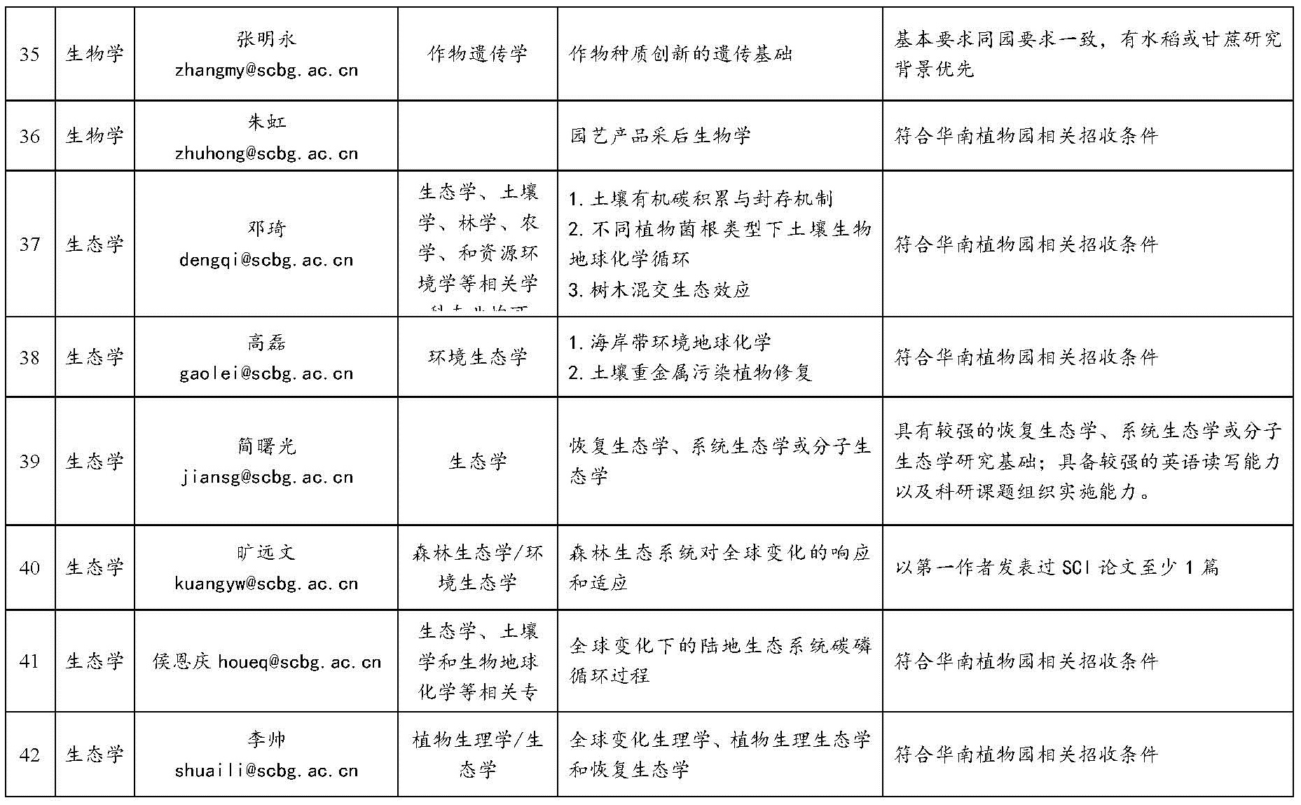
华南植物园目前有生物学、生态学两个博士后科研流动站。现面向国内外公开招收2025年博士后研究人员,具体事项如下:
一、基本招收条件
(一)品学兼优,身体健康;
(二)年龄在35周岁(含)以下;
(三)获博士学位时间一般不超过 3 年或已通过博士学位答辩(应届毕业生);
(四)以第一作者发表过SCI论文;
(五)具有相关专业研究背景,全脱产在本站从事博士后研究,不得兼职。








三、在站期间待遇
(一)工资福利及其它待遇
1.参照华南植物园在编副研究员待遇管理,工资福利约30万/年,业绩优秀者上不封顶。
2.按规定可租住园公寓。
3.参加职工医疗保险。
(二)项目申报
支持申报中国科学院特别研究助理资助项目、国家自然科学基金青年项目、中国博士后科学基金等各类基金项目,以及“博士后创新人才支持计划”、“博士后国际交流计划引进项目”、“广东省海外博士后人才支持项目”、“广东省青年优秀科研人才国际培养计划博士后项目”等人才项目。
三、留园工作
博士后出站符合华南植物园入职条件的,可申请留园工作。
四、申请程序
请查阅华南植物园网站人才队伍——博士后流动站栏目。
五、联系方式
通讯地址:广东省广州市兴科路723号(邮编:510650)
中国科学院华南植物园行政办公楼人事教育处
联系人:宋老师
联系电话:020-37252557
E-mail:songjj@scbg.ac.cn
七、其它信息
华南植物园官方网站:http://www.scbg.ac.cn
合作导师的研究方向等重要信息请关注:https://www.scbg.ac.cn/yjs/dsjs/bsds/